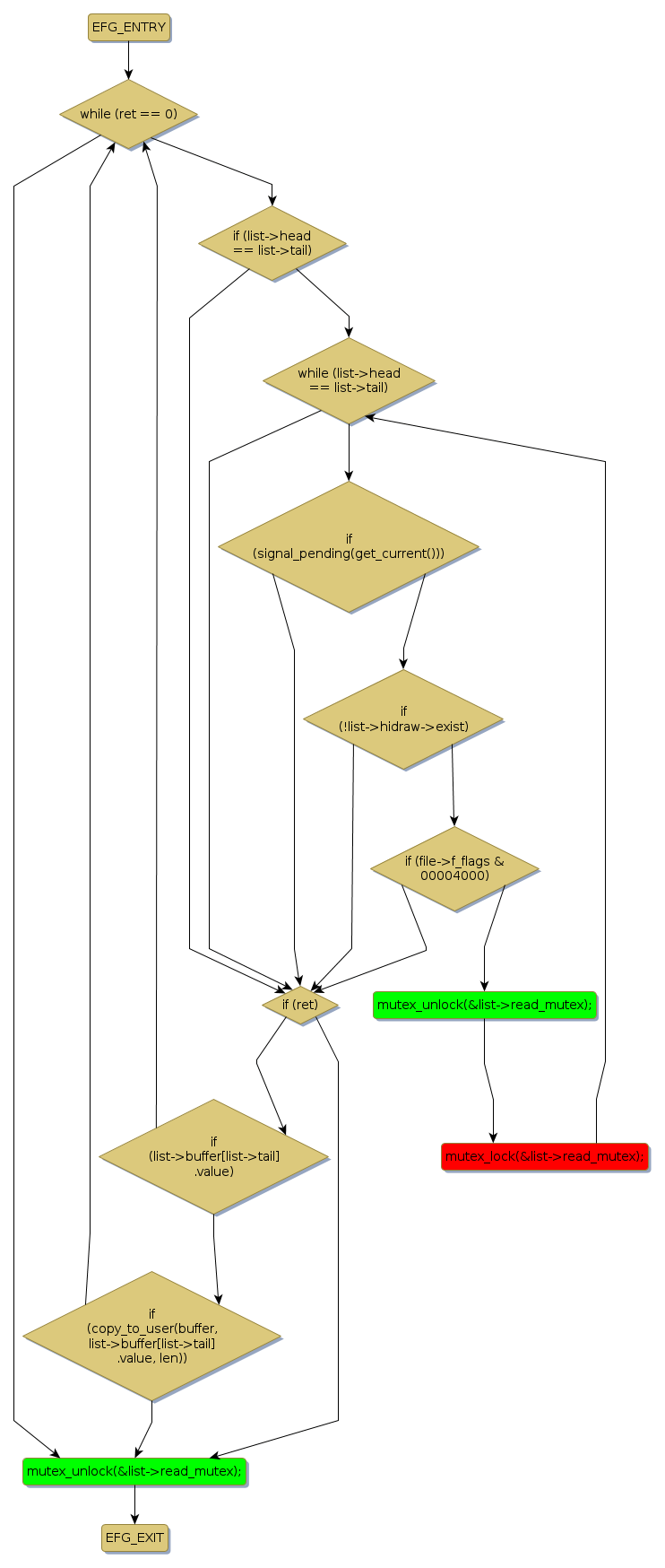
Instance Verification Kit (IVK)
mutex lock @ [2121+30+/linux-3.19-rc1/drivers/hid/hidraw.c]
Instance Signature: read_mutex
|
The Matching Pair Graph:
|
|
Function Name
|
Control Flow Graph (CFG)
|
Events Flow Graph (EFG)
|
Source Correspondence
|
|
hidraw_read
|
|
|
[1383+11+/linux-3.19-rc1/drivers/hid/hidraw.c]
|